Как вычислить сечение многожильного провода
Многожильный провод, или как его называют еще многопроволочный или гибкий, представляет собой свитые вместе одножильные проволочки. Для вычисления сечения многожильного провода нужно сначала вычислить сечение одной проволочки, а затем полученный результат умножить на их число.

Рассмотрим пример. Есть многожильный гибкий провод, в котором 15 жил диаметром 0,5 мм. Сечение одной жилы равно 0,5 мм×0,5 мм×0,785 = 0,19625 мм2, после округления получим 0,2 мм2. Так как у нас в проводе 15 проволочек , то для определения сечения кабеля нужно перемножить эти числа. 0,2 мм2×15=3 мм2. Осталось по таблице определить, что такой многожильный провод выдержит ток 20 А.
Можно оценить нагрузочную способность многожильного провода без замера диаметра отдельного проводника, измеряв общий диаметр всех свитых проволочек. Но так как проволочки круглые, то между ними находятся воздушные зазоры. Для исключения площади зазоров нужно полученный по формуле результат сечения провода умножить на коэффициент 0,91. При замере диаметра надо проследить, чтобы многожильный провод не сплющился.
Рассмотрим на примере. В результате измерений многожильный провод имеет диаметр 2,0 мм. Рассчитаем его сечение: 2,0 мм×2,0 мм×0,785×0,91 = 2,9 мм2. По таблице (смотри ниже) определяем, что данный многожильный провод выдержит ток величиной до 20 А.
Рассчитать сечение многожильного провода удобно с помощью онлайн калькулятора, достаточно ввести диаметр одной проволочки и количество жил в многожильном проводе.
| Онлайн калькулятор для определения сечения многожильного провода | |
|---|---|
| Введите диаметр одной жилы, мм: | |
| Количество жил в проводе: | |
Сечение кабеля
Сечение кабеля — это площадь среза токоведущей жилы. Если срез жилы круглый (как в большинстве случаев) и состоит из одной проволочки — то площадь/сечение определяется по формуле площади круга. Если в жиле много проволочек, то сечением будет сумма сечений всех проволочек в данной жиле.

Величины сечения во всех странах стандартизированы, причем стандарты бывшего СНГ и Европы в этой части полностью совпадают. В нашей стране документом, которым регулируется этот вопрос, являются «Правила устройства электроустановок» или кратко — ПУЭ.
Сечение кабеля выбирается исходя из нагрузок с помощью специальных таблиц, называемых «Допустимые токовые нагрузки на кабель.» Если нет никакого желания разбираться в этих таблицах — то Вам вполне достаточно знать, что на розетки желательно брать медный кабель сечением 1,5-2,5 мм², а на освещение — 1,0-1,5мм².
Для ввода одной фазы в рядовую 2-3 комнатную квартиру вполне хватит 6,0мм². Все равно на Ваших 40-80 м² большего оборудования не поместиться, даже с учетом электроплиты.
Многие электрики для «прикидки» нужного сечения считают, что 1мм² медного провода может пропустить через себя 10А электрического тока: соответственно 2,5 мм² меди способны пропустить 25А, а 4,0 мм² — 40А и т.д. Если Вы немного проанализируете таблицу выбора сечения кабеля, то увидите, что такой метод годится только для прикидки и только для кабелей сечением не выше 6,0мм².
Ниже дана сокращенная таблица выбора сечения кабеля до 35 мм² в зависимости от токовых нагрузок. Там же для Вашего удобства приведена суммарная мощность электрооборудования при 1-фазном (220В) и 3-фазном (380В) потреблении.
При прокладке кабеля в трубе (т.е. в любых закрытых пространствах) возможные токовые нагрузки на кабель должны быть меньше, чем при прокладке открыто. Это связано с тем, что кабель в процессе эксплуатации нагревается, а теплоотдача в стене или в земле значительно ниже, чем на открытом пространстве.
Когда нагрузка называется в кВт — то речь идет о совокупной нагрузке. Т.е. для однофазного потребителя нагрузка будет указана по одной фазе, а для трехфазного — совокупно по всем трем. Когда величина нагрузки названа в амперах (А) — речь всегда идет о нагрузке на одну жилу (или фазу).
Таблица нагрузок по сечению кабеля:
| Сечение кабеля, мм² | Проложенные открыто | Проложенные в трубе | ||||||||||
|---|---|---|---|---|---|---|---|---|---|---|---|---|
| медь | алюминий | медь | алюминий | |||||||||
| ток, А | мощность, кВт | ток, А | мощность, кВт | ток, А | мощность, кВт | ток, А | мощность, кВт | |||||
| 220В | 380В | 220В | 380В | 220В | 380В | 220В | 380В | |||||
| 0.5 | 11 | 2.4 | ||||||||||
| 0.75 | 15 | 3.3 | ||||||||||
| 1 | 17 | 3.7 | 6.4 | 14 | 3 | 5.3 | ||||||
| 1.5 | 23 | 5 | 8.7 | 15 | 3.3 | 5.7 | ||||||
| 2.5 | 30 | 6.6 | 11 | 24 | 5.2 | 9.1 | 21 | 4.6 | 7.9 | 16 | 3.5 | 6 |
| 4 | 41 | 9 | 15 | 32 | 7 | 12 | 27 | 5.9 | 10 | 21 | 4.6 | 7.9 |
| 6 | 50 | 11 | 19 | 39 | 8.5 | 14 | 34 | 7.4 | 12 | 26 | 5.7 | 9.8 |
| 10 | 80 | 17 | 30 | 60 | 13 | 22 | 50 | 11 | 19 | 38 | 8.3 | 14 |
| 16 | 100 | 22 | 38 | 75 | 16 | 28 | 80 | 17 | 30 | 55 | 12 | 20 |
| 25 | 140 | 30 | 53 | 105 | 23 | 39 | 100 | 22 | 38 | 65 | 14 | 24 |
| 35 | 170 | 37 | 64 | 130 | 28 | 49 | 135 | 29 | 51 | 75 | 16 | 28 |
Для самостоятельного расчета необходимого сечение кабеля, например, для ввода в дом, можно воспользоваться кабельным калькулятором или выбрать необходимое сечение по таблице.
Настоящая таблица касается кабелей и проводов в резиновой и пластмассовой изоляции. Это такие широко распространенные марки как: ПВС, ВВП, ВПП, ППВ, АППВ, ВВГ. АВВГ и ряд других. На кабели в бумажной изоляции есть своя таблица, на не изолированные провода и шины — своя.
При расчетах сечения кабеля специалист должен также учитывать методы прокладки кабеля: в лотках, пучками и т.п.
- Кроме того, величины из таблиц о допустимых токовых нагрузках должны быть откорректированы следующими снижающими коэффициентами:
- поправочный коэффициент, соответствующий сечению кабеля и расположению его в блоке;
- поправочный коэффициент на температуру окружающей среды;
- поправочный коэффициент для кабелей, прокладываемых в земле;
- поправочный коэффициент на различное число работающих кабелей, проложенных рядом.
Как делается расчёт потребляемой мощности
Рассчитать приблизительное сечение кабеля можно и самостоятельно — необязательно прибегать к помощи квалифицированного специалиста. Полученные в результате расчётов данные можно использовать для покупки провода, однако, сами электромонтажные работы следует доверять только опытному человеку.
Последовательность действий при расчёте сечения такова:
- Составляется подробный список всех находящихся в помещении электрических приборов.
- Устанавливаются паспортные данные потребляемой мощности всех найденных устройств, после чего определяется непрерывность работы того или иного оборудования.
- Выявив значение потребляемой мощности от устройств, работающих постоянно, следует суммировать это значение, добавив к нему коэффициент, равный значению периодически включающийся электроприборов (то есть, если прибор будет работать всего 30% времени, то следует прибавить треть от его мощности).
- Далее ищем полученные значения в специальной таблице расчёта сечения провода. Для большей гарантии рекомендуется к полученному значению потребляемой мощности добавить 10-15%.
Для определения необходимых вычислений по подбору сечения кабелей электропроводки согласно их мощности внутри сети важно использовать данные о количестве электрической энергии, потребляемой устройствами и приборами тока. На этом этапе необходимо учесть очень важный момент – данные электропотребляемых приборов дают не точное, а приближенное, усредненное значение
Поэтому к такой отметке необходимо добавлять около 5% от параметров, указанных компанией-производителем оборудования
На этом этапе необходимо учесть очень важный момент – данные электропотребляемых приборов дают не точное, а приближенное, усредненное значение. Поэтому к такой отметке необходимо добавлять около 5% от параметров, указанных компанией-производителем оборудования.
Большинство далеко не самых компетентных и квалифицированных электриков уверены в одной простой истине – для того, чтобы правильно провести электрические провода для источников освещения (к примеру, для светильников), необходимо брать провода с сечением, равным 0,5 мм², для люстр – 1,5 мм², а для розеток – 2,5 мм².
Об этом думают и так считают только некомпетентные электрики. Но что, если, например, в одном помещении одновременно работают микроволновка, чайник, холодильник и освещение, для которых нужны провода с разным сечением? Это может привести, к самым разным ситуациям: короткому замыканию, быстрой порче проводки и изоляционного слоя, а также к возгоранию (это редкий случай, но все же возможный).
Точно такая же не самая приятная ситуация может произойти, если человек будет подключать к одной и той же розетке мультиварку, кофеварку и, допустим, стиральную машину.
Выбираем по мощности
Перед выбором сечения кабеля по мощности надо рассчитать ее суммарное значение, составить перечень электроприборов, находящихся на территории, к которой прокладывают кабель. На каждом из устройств должна быть указана мощность, возле нее будут написаны соответствующие единицы измерения: Вт или кВт (1 кВт = 1000 Вт). Затем потребуется сложить мощности всего оборудования и получится суммарная.
Если же выбирается кабель для подключения одного прибора, то достаточно информации только о его энергопотреблении. Можно подобрать сечения провода по мощности в таблицах ПУЭ.
Таблица 1.Подбор сечения провода по мощности для кабеля с медными жилами
| Сечение токопроводящей жилы, мм² | Для кабеля с медными жилами | |||
| Напряжение 220 В | Напряжение 380 В | |||
| Ток, А | Мощность, кВт | Ток, А | Мощность, кВт | |
| 1,5 | 19 | 4,1 | 16 | 10,5 |
| 2,5 | 27 | 5,9 | 25 | 16,5 |
| 4 | 38 | 8,3 | 30 | 19,8 |
| 6 | 46 | 10,1 | 40 | 26,4 |
| 10 | 70 | 15,4 | 50 | 33 |
| 16 | 85 | 18,7 | 75 | 49,5 |
| 25 | 115 | 25,3 | 90 | 59,4 |
| 35 | 135 | 29,7 | 115 | 75.9 |
| 50 | 175 | 38.5 | 145 | 95,7 |
| 70 | 215 | 47,3 | 180 | 118,8 |
| 95 | 260 | 57,2 | 220 | 145,2 |
| 120 | 300 | 66 | 260 | 171,6 |
Таблица 2.Подбор сечения провода по мощности для кабеля с алюминиевыми жилами
| Сечение токопроводящей жилы, мм² | Для кабеля с алюминиевыми жилами | |||
| Напряжение 220 В | Напряжение 380 В | |||
| Ток, А | Мощность, кВт | Ток, А | Мощность, кВт | |
| 2,5 | 20 | 4,4 | 19 | 12,5 |
| 4 | 28 | 6,1 | 23 | 15,1 |
| 6 | 36 | 7,9 | 30 | 19,8 |
| 10 | 50 | 11,0 | 39 | 25,7 |
| 16 | 60 | 13,2 | 55 | 36,3 |
| 25 | 85 | 18,7 | 70 | 46,2 |
| 35 | 100 | 22,0 | 85 | 56,1 |
| 50 | 135 | 29,7 | 110 | 72,6 |
| 70 | 165 | 36,3 | 140 | 92,4 |
| 95 | 200 | 44,0 | 170 | 112,2 |
| 120 | 230 | 50,6 | 200 | 132,2 |
Кроме того, надо знать напряжение сети: трехфазной соответствует 380 В, а однофазной — 220 В.
В ПУЭ дана информация и для алюминиевых, и для медных проводов. У обоих есть свои преимущества и недостатки. Достоинства медных проводов:
- высокая прочность;
- упругость;
- стойкость к окислению;
- электропроводность больше, чем у алюминия.
Недостаток медных проводников — высокая стоимость. В советских домах использовалась при постройке алюминиевая электропроводка. Поэтому если происходит частичная замена, то целесообразно поставить алюминиевые провода. Исключение составляют только те случаи, когда вместо всей старой проводки (до распределительного щита) устанавливается новая. Тогда есть смысл применять медь. Недопустимо, чтобы медь с алюминием контактировали напрямую, т. к. это приводит к окислению. Поэтому для их соединения используют третий металл.

Можно самостоятельно произвести расчет сечения провода по мощности для трехфазной цепи. Для этого надо воспользоваться формулой: I=P/(U*1.73), где P — мощность, Вт; U — напряжение, В; I — ток, А. Затем из справочной таблицы выбирается сечение кабеля в зависимости от рассчитанного тока. Если же там не будет необходимого значение, тогда выбирается ближайшее, которое превышает расчетное.
Расчет сечения кабеля
Вычисление выбора сечения происходит по определенным алгоритмам.
Что необходимо для расчета по нагрузке и мощности
Расчет ведется за 2 этапа: для начала высчитывается суммарная мощность приборов, после чего происходит выбор сечения кабеля по мощности.
Это требует получения предварительных показателей:
- Расчет суммарной мощности приборов, подключаемых к сети. Прежде всего, это стационарно: постоянно или часто, работающие устройства: холодильник, электроплита, чайник, освещение, у многих – компьютер. Следует учитывать также более редко подключаемые электроприборы: утюг, пылесос, фен, кондиционер и другие.
- Выяснение штатного напряжения сети: 220 в или 380 в.
- Определение, какой материал использован для сердечника. Медь или алюминий.
- Проектирование варианта проводки: скрытая, поверхностная.
На 1 шаге вычисляется сумма мощностей ΣP = (P₁ + Р₂ + … + Рₙ) · Кс · Кз.
Кс – коэфф. спроса, он показывает насколько вероятно подключение всех в один и тот же отрезок времени, Кз – коэфф. запаса. Учитывает добавление новых устройств.
Выбор сечения кабеля по мощности
На 2ом этапе делается подбор кабеля по подходящему сечению по параметру мощности.
Удобно использовать таблицу из Правил — ПУЭ. В нее сведены показатели по типу проводки, материалам электропроводящих жил и др.
В Таблице ПУЭ можно определять сечение кабеля по мощности.

Соотношение тока и сечения
Вышеописанная таблица из ПУЭ позволяет проанализировать, как нагрузки соотносятся с площадью сечения. Нагрузка выражена в силе тока исходя из пересчета на одножильный вариант.
Расчет сечения кабеля по току происходит раздельно для сети в 220 в и для трехфазной в 380 в.
Таблица представляет виды кабеля с распространенными вариантами изоляции – резиновой и полимерной. Для бумажных изолирующих слоев, а также неизолированных проводов, есть всои таблицы соотношения сечения и силы тока.
При выборе проводится корректировка с использованием поправочных коэффициентов, связанных с местом проводов в блоке, с тепловыми нагрузками, с различным числом рядом расположенных кабелей и т.д.
Правила расчета по длине
Предварительная информация, нужная в подсчетах:
- Метраж провода. Обозначение длины — L.
- Удельное сопротивление металла, это зависит от того, что за провода задействуются. Обозначение – ρ. Измеряется в Ом/мм2·м:
- Номинальная сила тока. Обозначается – I. Измеряется в А.
| Для начала выясняется, какова номинальная сила тока. I = (P · Кс) / (U · cos ϕ) P – суммарная мощность. Измеряется в ваттах. U – 220. Единица измерения – Вольты. Кс – коэфф. спроса. cos φ – 1 для бытовых приборов |
| Затем переходят к выяснению величины сечения с точки зрения длины. R = ρ L/S Учитывается такой показатель, как потеря напряжения по длине. Он не может выходить за пределы 5%. |
Эта схема просчета сечения кабеля по длине приведена для случаев одножильных проводов. Их еще называют однопроволочными или «монолитами». Если же работа идет с многожильными вариантами, длину следует считать, суммируя длины всех жил.
Для расчета сечения промеряют провод, применив какой-либо из трех методов, описанных ранее в соответствующем разделе.
Расчет сечения медных проводов и кабелей
Нужно учитывать ряд показателей. Пожалуй, наиболее ответственный из них — материал, использованный при производстве проводников. Нагрузка по потребляемой мощности существенно различается.
Сечение медного провода по мощности можно установить по таблицам ПУЭ. Для кабеля с медным сердечником.

Расчет сечения алюминиевых проводов и кабелей
Для алюминиевых токопроводящих сердечников подсчеты проводятся аналогично медным проводникам. Различия определяются свойствами металлов.
Таблица ПУЭ. Для кабеля с алюминиевым сердечником.

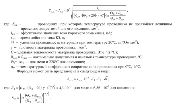
5.4. Проверка кабелей по термической устойчивости при коротких замыканиях
Как правило, такую проверку выполняют только для кабелей, подключаемых к главному (или вводному) распределительному щиту.
При коротких замыканиях температура нагрева проводника не должна превышать предельно допустимой для изоляции проводника температуры.
Сечение проводника, соответствующее этому условию, определяется по формуле

Величина коэффициентов К2, рассчитанных в соответствии с температурами mах и нач, указанными в ПУЭ3, приведены в табл. 5.14.
Выбранное сечение должно удовлетворять условию Sд.н. >= Sкд,
где Sд.н.- сечение проводника, соответствующее длительно допустимому току.
Таблица 5.14 Коэффициент К2 для проводников из меди и алюминия
Изоляция проводника | Температура, С | К2 для проводника | Примечание | ||
Тначальная | Т конечная при КЗ | медь | алюминий | ||
Резина | 65 | 150 | 2 | 1,98 | По данным ПУЭ |
60 | 160 | 1,85 | 1,83 | По данным иностранных фирм | |
ПВХ | 65 | 150 | 2 | 1,98 | |
70 | 160 | 1,97 | 1,95 | ||
Полиэтилен | 65 | 120 | 2,44 | 2,23 | |
70 | 120 | 2,56 | 2,54 | ||
Вулканизированный сшитый полиэтилен | 90 | 250 | 1,8 | 1,57 | |
– | – | – | – | ||
Бумажная изоляция | 80 | 200 | 1,76 | 1,74 | |
80 | 160 | 2,1 | 2,08 |
Открытая и закрытая прокладка проводов
В зависимости от размещения проводка делится на 2 вида:
- закрытая;
- открытая.
Сегодня в квартирах монтируют скрытую проводку. В стенах и потолках создаются специальные углубления, предназначенные для размещения кабеля. После установки проводников углубления штукатурят. В качестве проводов используют медные. Заранее всё планируется, т. к. со временем для наращивания электропроводки или замены элементов придется демонтировать отделку. Для скрытой отделки чаще используют провода и кабели, у которых плоская форма.
При открытой прокладке провода устанавливают вдоль поверхности помещения. Преимущества отдают гибким проводникам, у которых круглая форма. Их легко установить в кабель-каналы и пропустить сквозь гофру. Когда рассчитывают нагрузку на кабель, то учитывают способ укладки проводки.
Какие провода бывают — все разновидности кабелей и проводов
Определение площади сечения проводника по его диаметру
Перевод ампер (А) в ватты (Вт) и ватт (Вт) в амперы (А): подробное руководство
Какой провод лучше использовать для проводки в квартире и в частном деревянном доме?
Какая проводка лучше — сравнение медной и алюминиевой электропроводки
Как правильно подключить электрический духовой шкаф и варочную панель: выбор кабеля, розетки с вилкой, автомата и схемы подключения
1.3.33
При напряжении 35 кВ и выше проводники должны быть
проверены по условиям образования короны с учетом среднегодовых значений
плотности и температуры воздуха на высоте расположения данной электроустановки
над уровнем моря, приведенного радиуса проводника, а также коэффициента
негладкости проводников.
При этом наибольшая напряженность поля у поверхности любого
из проводников, определенная при среднем эксплуатационном напряжении, должна
быть не более 0,9 начальной напряженности электрического поля, соответствующей
появлению общей короны.
Проверку следует проводить в соответствии с действующими
руководящими указаниями.
Кроме того, для проводников необходима проверка по условиям
допустимого уровня радиопомех от короны.
Параллельное соединение проводов электропроводки
Бывают безвыходные ситуации, когда срочно нужно проложить проводку, а провода требуемого сечения в наличии нет. В таком случае, если есть провод меньшего, чем необходимо, сечения, то можно проводку сделать из двух и более проводов, соединив их параллельно. Главное, чтобы сумма сечений каждого из них была не меньше расчетной.
Например, есть три провода сечением 2, 3 и 5 мм2, а нужен по расчетам 10 мм2. Соединяете их все параллельно, и проводка будет выдерживать ток до 50 ампер. Да Вы и сами многократно видели параллельное соединение большего количества тонких проводников для передачи больших токов. Например, для сварки используется ток до 150 А и для того, чтобы сварщик мог управлять электродом, нужен гибкий провод. Его и делают из сотен параллельно соединенных тонких медных проволочек. В автомобиле аккумулятор к бортовой сети тоже подключают с помощью такого же гибкого многожильного провода, так как во время пуска двигателя стартер потребляет от аккумулятора ток до 100 А. А при установке и снятии аккумулятора необходимо провода отводить в сторону, то есть провод должен быть достаточно гибким.
Способ увеличения сечения электропровода путем параллельного соединения нескольких проводов разного диаметра можно использовать только в крайнем случае. При прокладке домашней электропроводки допустимо соединять параллельно только провода одинакового сечения, взятые из одной бухты.
Подбор по мощности и нагрузке
Второй способ похож на первый, только считается мощность подключенных приборов. Все устройства, которые подключаются на линию электропитания специалисты называют нагрузкой. Потому метод могут еще называть «выбором сечения кабеля по нагрузке». Названия разные, суть одна:
- находите мощность всех приборов, которые подключены к линии;
- суммируете их;
по таблице находите подходящее значение (в колонке мощность) и в столбике с соответствующим напряжением сети (220 в или 380 В) находите подходящее сечение проводника.
В данном случае, чтобы выбрать сечение кабеля, тоже надо брать ближайшее большее число, но уже в столбике мощности. Причины те же: намного лучше, если кабель не будет работать на пределе возможностей — работать он будет дольше.
Что влияет на нагрев проводов
Если во время эксплуатации бытовых приборов нагревается проводка, то следует незамедлительно принять все необходимые меры для устранения этой проблемы. Факторов, влияющих на нагрев проводов, существует немало, но к основным можно отнести следующие:
- Недостаточная площадь сечения кабеля. Выражаясь доступным языком, можно сказать так — чем толще будут у кабеля жилы, тем больший ток он может передавать, не греясь при этом. Величина этого значения указывается в маркировке кабельной продукции. Также можно измерить сечение самостоятельно при помощи штангенциркуля (следует убедиться, что провод не находится под напряжением) или по марке провода.
- Материал, из которого изготовлен провод. Медные жилы лучше передают напряжение до потребителя, и обладают меньшим сопротивлением, по сравнению с алюминиевыми. Естественно, они меньше греются.
- Тип жил. Кабель может быть одножильным (жила состоит из одного толстого стержня) или многожильным (жила состоит из большого числа маленьких проводков). Многожильный кабель более гибкий, но существенно уступает одножильному по допустимой силе передаваемого тока.
- Способ укладки кабеля. Плотно уложенные провода, находящиеся при этом в трубе, греются ощутимо сильнее, нежели открытая проводка.
- Материал и качество изоляции. Недорогие провода, как правило, имеют изоляцию низкого качества, что отрицательно сказывается на их устойчивости к воздействию высоких температур.

Таблица выбора сечения алюминиевого кабеля по току и мощности
| Сечение токопро водящей жилы, мм2 | Алюминивые жилы проводов и кабелей | |||
| Напряжение, 220 В | Напряжение, 380 В | |||
| ток, А | мощность, кВт | ток, А | мощность, кВт | |
| 2,5 | 20 | 4,4 | 19 | 12,5 |
| 4 | 28 | 6,1 | 23 | 15,1 |
| 6 | 36 | 7,9 | 30 | 19,8 |
| 10 | 50 | 11,0 | 39 | 25,7 |
| 16 | 60 | 13,2 | 55 | 36,3 |
| 25 | 85 | 18,7 | 70 | 46,2 |
| 35 | 100 | 22,0 | 85 | 56,1 |
| 50 | 135 | 29,7 | 110 | 72,6 |
| 70 | 165 | 36,3 | 140 | 92,4 |
| 95 | 200 | 44,0 | 170 | 112,2 |
| 120 | 230 | 50,6 | 200 | 132,0 |
Пример выбора сечения кабеля
Допустим у нас нагрузка в P=5 кВт и нам нужно определить требуемое сечения медного кабеля. Напряжение сети U=220 В. Для активной нагрузки по закону Ома находим ток протекающий по кабелю: I=P/U=5000/220=22.72 А
По таблицы для медного кабеля, напряжения 220 В и току более 22.72 А находим что сечение провода должно быть 2.5 мм2
Таблица допустимых длительных длительных токов для проводов и кабелей при прокладке в воздухе и в земле для прямоугольного и квадратного сечения представлена ниже.
| № | Число жил, сечение мм. Кабеля (провода) | Наружный диаметр мм. | Диаметр трубы мм. | Допустимый длительный ток (А) для проводов и кабелей при прокладке: | Допустимый длительный ток для медных шин прямоугольного сечения (А) ПУЭ | ||||||||
| ВВГ | ВВГнг | КВВГ | КВВГЭ | NYM | ПВ1 | ПВ3 | ПВХ (ПНД) | Мет.тр. Ду | в воздухе | в земле | Сечение, шины мм | Кол-во шин на фазу | |
| 1 | 1х0,75 | 2,7 | 16 | 20 | 15 | 15 | 1 | 2 | 3 | ||||
| 2 | 1х1 | 2,8 | 16 | 20 | 17 | 17 | 15х3 | 210 | |||||
| 3 | 1х1,5 | 5,4 | 5,4 | 3 | 3,2 | 16 | 20 | 23 | 33 | 20х3 | 275 | ||
| 4 | 1х2,5 | 5,4 | 5,7 | 3,5 | 3,6 | 16 | 20 | 30 | 44 | 25х3 | 340 | ||
| 5 | 1х4 | 6 | 6 | 4 | 4 | 16 | 20 | 41 | 55 | 30х4 | 475 | ||
| 6 | 1х6 | 6,5 | 6,5 | 5 | 5,5 | 16 | 20 | 50 | 70 | 40х4 | 625 | ||
| 7 | 1х10 | 7,8 | 7,8 | 5,5 | 6,2 | 20 | 20 | 80 | 105 | 40х5 | 700 | ||
| 8 | 1х16 | 9,9 | 9,9 | 7 | 8,2 | 20 | 20 | 100 | 135 | 50х5 | 860 | ||
| 9 | 1х25 | 11,5 | 11,5 | 9 | 10,5 | 32 | 32 | 140 | 175 | 50х6 | 955 | ||
| 10 | 1х35 | 12,6 | 12,6 | 10 | 11 | 32 | 32 | 170 | 210 | 60х6 | 1125 | 1740 | 2240 |
| 11 | 1х50 | 14,4 | 14,4 | 12,5 | 13,2 | 32 | 32 | 215 | 265 | 80х6 | 1480 | 2110 | 2720 |
| 12 | 1х70 | 16,4 | 16,4 | 14 | 14,8 | 40 | 40 | 270 | 320 | 100х6 | 1810 | 2470 | 3170 |
| 13 | 1х95 | 18,8 | 18,7 | 16 | 17 | 40 | 40 | 325 | 385 | 60х8 | 1320 | 2160 | 2790 |
| 14 | 1х120 | 20,4 | 20,4 | 50 | 50 | 385 | 445 | 80х8 | 1690 | 2620 | 3370 | ||
| 15 | 1х150 | 21,1 | 21,1 | 50 | 50 | 440 | 505 | 100х8 | 2080 | 3060 | 3930 | ||
| 16 | 1х185 | 24,7 | 24,7 | 50 | 50 | 510 | 570 | 120х8 | 2400 | 3400 | 4340 | ||
| 17 | 1х240 | 27,4 | 27,4 | 63 | 65 | 605 | 60х10 | 1475 | 2560 | 3300 | |||
| 18 | 3х1,5 | 9,6 | 9,2 | 9 | 20 | 20 | 19 | 27 | 80х10 | 1900 | 3100 | 3990 | |
| 19 | 3х2,5 | 10,5 | 10,2 | 10,2 | 20 | 20 | 25 | 38 | 100х10 | 2310 | 3610 | 4650 | |
| 20 | 3х4 | 11,2 | 11,2 | 11,9 | 25 | 25 | 35 | 49 | 120х10 | 2650 | 4100 | 5200 | |
| 21 | 3х6 | 11,8 | 11,8 | 13 | 25 | 25 | 42 | 60 | Допустимый длительный ток для медных шин прямоугольного сечения (А) Schneider Electric IP30 | ||||
| 22 | 3х10 | 14,6 | 14,6 | 25 | 25 | 55 | 90 | ||||||
| 23 | 3х16 | 16,5 | 16,5 | 32 | 32 | 75 | 115 | ||||||
| 24 | 3х25 | 20,5 | 20,5 | 32 | 32 | 95 | 150 | ||||||
| 25 | 3х35 | 22,4 | 22,4 | 40 | 40 | 120 | 180 | Сечение, шины мм | Кол-во шин на фазу | ||||
| 26 | 4х1 | 8 | 9,5 | 16 | 20 | 14 | 14 | 1 | 2 | 3 | |||
| 27 | 4х1,5 | 9,8 | 9,8 | 9,2 | 10,1 | 20 | 20 | 19 | 27 | 50х5 | 650 | 1150 | |
| 28 | 4х2,5 | 11,5 | 11,5 | 11,1 | 11,1 | 20 | 20 | 25 | 38 | 63х5 | 750 | 1350 | 1750 |
| 29 | 4х50 | 30 | 31,3 | 63 | 65 | 145 | 225 | 80х5 | 1000 | 1650 | 2150 | ||
| 30 | 4х70 | 31,6 | 36,4 | 80 | 80 | 180 | 275 | 100х5 | 1200 | 1900 | 2550 | ||
| 31 | 4х95 | 35,2 | 41,5 | 80 | 80 | 220 | 330 | 125х5 | 1350 | 2150 | 3200 | ||
| 32 | 4х120 | 38,8 | 45,6 | 100 | 100 | 260 | 385 | Допустимый длительный ток для медных шин прямоугольного сечения (А) Schneider Electric IP31 | |||||
| 33 | 4х150 | 42,2 | 51,1 | 100 | 100 | 305 | 435 | ||||||
| 34 | 4х185 | 46,4 | 54,7 | 100 | 100 | 350 | 500 | ||||||
| 35 | 5х1 | 9,5 | 10,3 | 16 | 20 | 14 | 14 | ||||||
| 36 | 5х1,5 | 10 | 10 | 10 | 10,9 | 10,3 | 20 | 20 | 19 | 27 | Сечение, шины мм | Кол-во шин на фазу | |
| 37 | 5х2,5 | 11 | 11 | 11,1 | 11,5 | 12 | 20 | 20 | 25 | 38 | 1 | 2 | 3 |
| 38 | 5х4 | 12,8 | 12,8 | 14,9 | 25 | 25 | 35 | 49 | 50х5 | 600 | 1000 | ||
| 39 | 5х6 | 14,2 | 14,2 | 16,3 | 32 | 32 | 42 | 60 | 63х5 | 700 | 1150 | 1600 | |
| 40 | 5х10 | 17,5 | 17,5 | 19,6 | 40 | 40 | 55 | 90 | 80х5 | 900 | 1450 | 1900 | |
| 41 | 5х16 | 22 | 22 | 24,4 | 50 | 50 | 75 | 115 | 100х5 | 1050 | 1600 | 2200 | |
| 42 | 5х25 | 26,8 | 26,8 | 29,4 | 63 | 65 | 95 | 150 | 125х5 | 1200 | 1950 | 2800 | |
| 43 | 5х35 | 28,5 | 29,8 | 63 | 65 | 120 | 180 | ||||||
| 44 | 5х50 | 32,6 | 35 | 80 | 80 | 145 | 225 | ||||||
| 45 | 5х95 | 42,8 | 100 | 100 | 220 | 330 | |||||||
| 46 | 5х120 | 47,7 | 100 | 100 | 260 | 385 | |||||||
| 47 | 5х150 | 55,8 | 100 | 100 | 305 | 435 | |||||||
| 48 | 5х185 | 61,9 | 100 | 100 | 350 | 500 | |||||||
| 49 | 7х1 | 10 | 11 | 16 | 20 | 14 | 14 | ||||||
| 50 | 7х1,5 | 11,3 | 11,8 | 20 | 20 | 19 | 27 | ||||||
| 51 | 7х2,5 | 11,9 | 12,4 | 20 | 20 | 25 | 38 | ||||||
| 52 | 10х1 | 12,9 | 13,6 | 25 | 25 | 14 | 14 | ||||||
| 53 | 10х1,5 | 14,1 | 14,5 | 32 | 32 | 19 | 27 | ||||||
| 54 | 10х2,5 | 15,6 | 17,1 | 32 | 32 | 25 | 38 | ||||||
| 55 | 14х1 | 14,1 | 14,6 | 32 | 32 | 14 | 14 | ||||||
| 56 | 14х1,5 | 15,2 | 15,7 | 32 | 32 | 19 | 27 | ||||||
| 57 | 14х2,5 | 16,9 | 18,7 | 40 | 40 | 25 | 38 | ||||||
| 58 | 19х1 | 15,2 | 16,9 | 40 | 40 | 14 | 14 | ||||||
| 59 | 19х1,5 | 16,9 | 18,5 | 40 | 40 | 19 | 27 | ||||||
| 60 | 19х2,5 | 19,2 | 20,5 | 50 | 50 | 25 | 38 | ||||||
| 61 | 27х1 | 18 | 19,9 | 50 | 50 | 14 | 14 | ||||||
| 62 | 27х1,5 | 19,3 | 21,5 | 50 | 50 | 19 | 27 | ||||||
| 63 | 27х2,5 | 21,7 | 24,3 | 50 | 50 | 25 | 38 | ||||||
| 64 | 37х1 | 19,7 | 21,9 | 50 | 50 | 14 | 14 | ||||||
| 65 | 37х1,5 | 21,5 | 24,1 | 50 | 50 | 19 | 27 | ||||||
| 66 | 37х2,5 | 24,7 | 28,5 | 63 | 65 | 25 | 38 |
Вперёд >
Комментарии
Андрей 27.02.2018 08:09 Таблицы не всегда есть под рукой, поэтому вношу поправку к данной статье о подборе сечения провода. Формула I=P/U=I/s*15%; где s- сопротивление10 ампер на 1квадрат, а 15% — это погрешность на ГОСТ и реактивную мощность.
Цитировать
Обновить список комментариев
Расчет сечения провода
Начнем не с таблицы, а с расчета. То есть, каждый человек, не имея под рукой интернет, где в свободном доступе ПУЭ с таблицами имеется, может самостоятельно определить сечение кабеля по току. Для этого потребуется штангенциркуль и формула.
Если рассмотреть сечение кабеля, то это круг с определенным диаметром.
Существует формула площади круга: S= 3,14*D²/4, где 3,14 – это Архимедово число, «D» — диаметр измеренной жилы. Формулу можно упростить: S=0,785*D².
Если провод состоит из нескольких жил, то замеряется диаметр каждой, вычисляется площадь, затем все показатели суммируются. А как вычислить сечение кабеля, если каждая его жила состоит из нескольких тоненьких проводков?
Процесс немного усложняется, но не сильно. Для этого придется подсчитать количество проводков в одной жиле, измерить диаметр одного проводка, вычислить его площадь по описанной формуле и умножить данный показатель на количество проводков. Это и будет сечение одной жилы. Теперь необходимо это значение умножить на количество жил.
Если нет желания считать проводки и измерять их размеры, надо просто замерить диаметр одной жилы, состоящий из нескольких проводов. Снимать размеры надо аккуратно, чтобы не смять жилу
Обратите внимание, что этот диаметр не является точным, потому что между проводками остается пространство
Соотношение тока и сечения
Чтобы понять, как работает электрический кабель, необходимо вспомнить обычную водопроводную трубу. Чем больше ее диаметр, тем больше воды через нее будет проходить. То же самое и с проводами.
Чем больше их площадь, тем большей силы ток, через них пройдет, тем большую нагрузку такой провод выдерживает. При этом кабель не будет перегреваться, что является самым важным требованием правил пожарной безопасности.
Поэтому связка сечение – ток является основным критерием, который используется в подборе электрических проводов в разводке. Поэтому вам необходимо сначала разобраться, сколько бытовых приборов и какой общей мощности будет подключены к каждому шлейфу.
| Сечение жилы провода, мм2 | Медные жилы | Алюминиевые жилы | ||
|---|---|---|---|---|
| Ток, А | Мощность, Вт | Ток, А | Мощность, Вт | |
| 0.5 | 6 | 1300 | ||
| 0.75 | 10 | 2200 | ||
| 1 | 14 | 3100 | ||
| 1.5 | 15 | 3300 | 10 | 2200 |
| 2 | 19 | 4200 | 14 | 3100 |
| 2.5 | 21 | 4600 | 16 | 3500 |
| 4 | 27 | 5900 | 21 | 4600 |
| 6 | 34 | 7500 | 26 | 5700 |
| 10 | 50 | 11000 | 38 | 8400 |
| 16 | 80 | 17600 | 55 | 12100 |
| 25 | 100 | 22000 | 65 | 14300 |
К примеру, на кухне обязательно устанавливается холодильник, микроволновка, кофемолка и кофеварка, электрочайник иногда посудомоечная машина. То есть, все эти прибору могут в один момент быть включены одновременно. Поэтому в расчетах и используется суммарная мощность помещения.
Узнать потребляемую мощность каждого прибора можно из паспорта изделия или на бирке.
- Для примера обозначим некоторые из них:
- Чайник – 1-2 кВт.
- Микроволновка и мясорубка 1,5-2,2 кВт.
- Кофемолка и кофеварка – 0,5-1,5 кВт.
- Холодильник 0,8 кВт.
Узнав мощность, которая будет действовать на проводку, можно подобрать ее сечение из таблицы. Не будем рассматривать все показатели данной таблицы, покажем те, которые преобладают в быту.
Влияние рабочих параметров на расчет
Чтобы определить, какой толщины должен быть кабель для прокладывания функциональной и безопасной проводки, можно ориентироваться на основные рабочие показатели электрической сети (напряжение, сила тока, потребляемая мощность). Однако каждый из этих способов имеет небольшие особенности, которые необходимо учитывать. Рассмотрим их по отдельности.
Напряжение
При расчете сечения кабеля по напряжению ключевое значение имеет тип сети по количеству фаз. Как мы знаем, стандартная бытовая сеть имеет 1 силовую фазу с напряжением 220 вольт, а в производственной деятельности и на высоконагруженных объектах применяется трехфазная сеть – с напряжением 380 вольт. Отличается и строение силового кабеля:
- в однофазном – 3 жилы: фаза, ноль, заземление;
- в трехфазном – 5 жил: 3 фазы, ноль, заземление.
Это накладывает определенные особенности на монтаж электросети, связанные с разводкой питания на автоматы и выделенные линии. К примеру, от силового щитка частного дома идет одна ветка для освещения и подачи электроэнергии в гараж, потребляемая мощность которого составляет 18 киловатт. И именно здесь возникает различие:
- В однофазной сети кабель будет принимать на себя всю нагрузку ветви, равную 18 кВт. То есть при использовании медного провода его сечение должно быть равно 16 или 25 мм2 (для скрытой и отрытой проводки).
- В трехфазной сети кабель будет состоять из трех питающих жил, каждая их которых будет находиться под нагрузкой в 6,6 кВт. То есть площадь сечения каждой из них может составлять 1 мм2, а суммарная – 3мм2.
Например, мы прокладываем электрическую сеть в квартире, подключенной к однофазной сети с напряжением 220В. Для питания электроплиты с номинальной мощностью в 5 кВт от распределительного щитка будет проведена отдельная ветка с автоматикой. Согласно таблице для этого нужно использовать медный кабель с площадью сечения в 2,5 мм2. Алюминиевые провода для питания таких устройств лучше не использовать совсем – их свойства могут изменить в худшую сторону под воздействием сильной нагрузки.
Сила тока
Чтобы узнать, какие провода подойдут для использования на определенном участке цепи, можно провести расчеты по силе тока. Некоторые электрики в данной ситуации производят примерный расчет, считая, что на один квадратный миллиметр сечения должно приходиться 10А тока, однако такой способ не слишком точен, поскольку подходит только для однофазных сетей и кабелей с площадью сечения до 6 мм2. Поэтому мы рассмотрим, как правильно и точно выбрать кабель исходя из величины номинального тока.
Чаще всего на корпусе электроприборов или в технической документации указывается их номинальная мощность, с помощью которой мы можем вычислить мощность и, следовательно, нагрузку. Сложив токовые нагрузки всех электроприборов, получим суммарную мощность. Исходя из этой величины, надо будет выбирать провод. Например, в участок сети включены две ламы мощностью по 100Вт и четыре – по 40Вт, а также 1200Вт микроволновка и 2200Вт электрический чайник. Суммарная мощность нагрузки в такой цепи составит 3760Вт или 3,76 кВт. Для расчета сечения кабеля понадобится стандартная формула нахождения силы тока.
I= P/U
P – сопротивление (общая мощность); U – напряжение сети; I – сила тока
I= 3760Вт/220В= 17,09 А
Токовая нагрузка на нашем участке сети составляет 17,09А. В выборе подходящего кабеля нам поможет таблица нагрузок, использовавшаяся в способах выше. Обращаемся к ней и видим, что в однофазной сети с напряжением в 220В можно использовать медный кабель с сечением 1,5 мм2 или алюминиевый с сечением 2,5 мм2. Для сети с напряжением 380В эти показатели аналогичны – существенная разница в требуемой толщине кабелей между трех- и двухфазными сетями становится заметной только при нагрузке выше 25А.
Не забывайте, что выбор проводников по длительно допустимому току необходимо производить с округлением в большую сторону. Если, например, суммарная нагрузка составляет 22,5 А, следует брать кабель с сечением не ниже этого значения. Согласно таблице это будет 2,5 мм2 для медных проводов и 4 мм2 – для алюминиевых. Такое соотношение закономерно для двух этих материалов, так как медь обладает более высокой пропускной способностью.






























